特岗教师招聘试题_2014年山西特岗教师报名入口
招聘图片 2022-06-05 18:03 热度:
2014年山西特岗教师报名入口
2017河南郑州郑东新区教师招聘考试真题及答案 Word版
2015内蒙古特岗教师招聘考试真题 Word版
2018安徽特岗教师招聘考试语文学科专业知识试题及答案解析
2021年辽宁特岗教师报名时间 辽宁特岗教师考试时间 辽宁特岗教师成绩查询
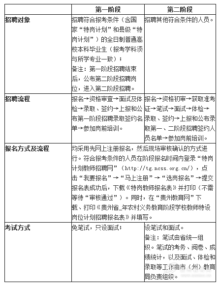
贵州特岗教师招聘考试具体招考流程详细解析
2020年河北特岗教师报名时间 河北特岗教师考试时间 河北特岗教师成绩查询
2019河北特岗教师招聘7500名公告
2015四川特岗教师招聘考试小学数学真题 Word版
2016年河北邢台市桥东区招聘小学及幼儿园教师体检公告
2021年河南特岗教师报名时间 河南特岗教师考试时间 河南特岗教师成绩查询
2018安徽特岗教师招聘考试美术学科专业知识试题及答案解析
2012年河北特岗教师招聘考试教育综合笔试真题 Word版
2017江西教师招聘考试小学美术真题及答案 Word版
云南特岗教师招聘考试中学美术历年真题 最新整理













